中国·yl23411(永利)集团官网-Official Website
关于我们
永利yl23411简介
公司领导
机构设置
系室介绍
办学条件
团队队伍
音乐学系
音乐表演系
舞蹈系
名师风采
党建工作
党建新闻
支部动态
主题教育
党务公开
廉政教育
本科教育
师范认证
教学动态
课堂教学
实践教学
文件制度
研究生教育
硕士点简介
导师风采
通知公告
下载专区
员工工作
团学动态
通知公告
心理健康
文件制度
人才招聘
招生宣传
就业信息
员工专区
科学研究
科研通知
科研动态
科研成果
学术活动
信息公开
信息公开
工会活动
文件制度
文件制度
信息公开
工会工作
文件制度
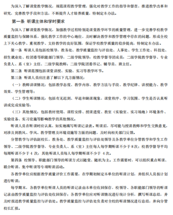
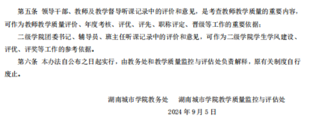
永利yl听课管理办法
2024-09-10
【
关闭窗口
】
地址:湖南省益阳市迎宾东路518号
永利yl版权所有Copyright :Hunan City University